Эквализация наушников. Почему она почти не работает
Появлению этой статьи способствовало несколько обстоятельств. Во-первых, уже год как у меня лежат Moondrop Gravity Rays. Во-вторых, недавно появились EPZ G30. И те, и другие – наушники со штатной возможностью эквализации. В-третьих, я давно хотел написать про эквализацию наушников.
Поэтому сегодня будет про эквализацию звука вообще, и про эквализацию звука внутриканальных наушников в частности. Как это, что это, при помощи чего это. И почему это не особо работает. Нормальных статей по этому поводу на русском нет, а тема актуальная. Будем исправлять ситуацию. Ну и по ходу дела бегло рассмотрю вышеозначенные модели и их штатное программное обеспечение.
Немного истории
Первично термин «эквализация» применялся для обозначения процесса, в ходе которого восстанавливался до нужной громкости сильно затухший телефонный сигнал, то есть звук голоса. И тут я хотел углубиться во тьму веков, коснуться проблем передачи сигналов через пупинизированные телефонные линии и т. д. Но как-то вовремя очнулся, ибо текст начал приобретать пугающий объём.
Поэтому – пунктирно про ключевые устройства и исследования.
1930-е: создание первого эквалайзера для звука приписывается Джону Волкману (John Volkman). Это было первое устройство, которое позволяло изменять параметры эквализации, то есть подразумевало наличие оператора, что радикально отличало его (устройство) от самых первых «телефонных» эквалайзеров AT&T и Bell Labs, которые имели фиксированные настройки. 1950-1951: компания Cinema Engineering выпускает первый активный ламповый «графический эквалайзер» Cinema 7080. «Графическим» данный эквалайзер, как и все ему подобные, называется потому, что через настроечные слайдеры можно провести воображаемую кривую, которая будет как бы графиком настройки эквалайзера. 6 полос эквализации на частотах 80, 200, 500, 1250, 3200 и 8000 Гц, возможность изменять громкость на ±8 дБ на каждой полосе.
1950: компания Langevin выпускает эквалайзер EQ-251A, который, судя по западным источникам, и стал прародителем современных «графических эквалайзеров». Ручки слева и справа позволяли выбрать частоту в нижней (30 или 100 Гц) и верхней (3, 7, 10 или 15 кГц) частях частотного диапазона. При перемещении левого слайдера эквалайзер применял полосовой фильтр (про фильтры см. ниже) к выбранной «нижней» частоте, а правый слайдер – к выбранной «верхней» частоте. Устройство отдельно известно и тем, что использовалось при записи альбома The Wall группы Pink Floyd.
1952: инженер Майк Бачелор (Mike Batchelor), который впоследствии займет пост главного инженера студии Abby Road, разрабатывает пассивный эквалайзер RS56 Universal Tone Control Unit, более известный как Curve Bender. Устройство примечательно тем, что позволяло вручную настраивать добротность полосных фильтров. Иными словами, Curve Bender стал первым аппаратным параметрическим эквалайзером. За подробностями отсылаю к соответствующему материалу.
1956: Компания Pulse Techniques выпускает параметрический пассивный эквалайзер Pultec EQP-1, а затем его активную версию EQP-1A. Последний имеет расширенный перечень частот (например, 20 Гц в качестве частоты «низа» и 16 кГц в качестве частоты верха), а также дополнительную ручку аттенюатора для частот 5, 10 и 20 кГц. Подробнее – тут.

1960-1970: эквалайзеров для студийной работы производится много и разных, они прочно занимают место в студии. Эквалайзеры используются в записях David Bowie and Talking Heads, Brian Eno, Led Zeppelin, The Beach Boys, Rolling Stones и других групп.
1981: Компания Neve выпускает Neve DSP-1 – первый микшерный пульт с полностью цифровой эквализацией. 24-битный DSP предоставляет возможность задать 4 частоты и использовать фильтры высоких и низких частот, фильтры срезов и полосовые фильтры.

1987: Компания Yamaha представляет Yamaha DEQ7 – первый отдельный цифровой эквалайзер, поддерживающий все виды фильтров для статической эквализации (включая режекторный фильтр), динамическую эквализацию, работу с пресетами, работающий с MIDI и умеющий вообще все на свете.

1992: Компания Waves Audio выпускает первый в мире программный параметрический эквалайзер и по совместительству первый в мире коммерческий плагин для DAW (Digital Audio Workstation) – Q10.

Ключевые теоретические работы, куда же без них:
- 1917: George Campbell, Electric Wave Filter (ссылка);
- 1958: Wayne Rudmose, Equalization of Sound Systems (ссылка);
- 1965: William Connor, Theoretical and Practical Considerations in the Equalization of Sound Systems (ссылка);
- В 1972: George Massenburg, Parametric Equalizations (ссылка).
Если интересно погрузиться в теорию, посмотрите работу All about audio equalization (в конце статьи), там есть перечень из 245 ссылок.
Классификация эквалайзеров
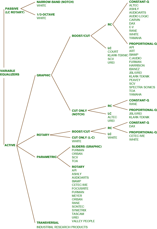
Из предыдущего раздела следует, что до поры до времени эквалайзеры были строго аппаратными устройствами. Ниже на картинке изображена некая классификация, разбивающая аппаратные эквалайзеры на группы и подгруппы по признаку активности/пассивности, способу управления, поддерживаемым фильтрам и т. д.

В цифровую эпоху повсеместного использования программных эквалайзеров можно говорить о том, работу каких электрических фильтров программный эквалайзер эмулирует, а также какой пользовательский интерфейс имеет. Использующиеся для производства звука эквалайзеры часто работают как эмуляторы конкретных физических девайсов как в части функции преобразования звука, так и в части интерфейса. Однако, «внутри» это всё равно математические функции с тем или иным набором входных переменных и зависимостью громкости от частоты, как ни крути.
Не следует думать, что современные программные эквалайзеры – это сплошь повторение великого наследия 50-80 гг., только в программном виде. Нет, технологии и математика пошли гораздо дальше, но это совсем другая история.
В классе эквалайзеров для постобработки звука (например, эквализации звука наушников) используются, по сути, два вида эквалайзеров: графический и параметрический.
Графический эквалайзер представляет собой набор частот, а также настройки громкостей звука для каждой из этих частот. Обычно это что-то в районе ±6-12 дБ. При ненулевом изменении громкости эквалайзер повышает или понижает громкость не только на выбранной частоте, но и вокруг нее. То есть регулировки графического эквалайзера работают как фильтры типа колокол с фиксированной частотой и добротностью (см. следующий раздел).
Параметрический эквалайзер является гораздо более продвинутым инструментом, позволяющим выбирать не только частоту, но также добротность и тип фильтра. Фактически, на графический эквалайзер можно смотреть как на частный случай параметрического эквалайзера, у которого заблокирован ряд настроек.
Фильтры параметрического эквалайзера
Параметрические эквалайзеры обычно позволяют работать с рядом стандартных статических фильтров.
Peaking/Bell (часто сокращается до «Peak» или «PK»), полосовой/колоколообразный фильтр – функция от частоты (f0), добротности (Q) и усиления (Gain). Поднимает или опускает (в зависимости от положительности или отрицательности значения Gain) громкость вокруг частоты f0, тогда как крутизна этого подъема/спада зависит от добротности Q. Минимальное значение Q, обычно равное 0,1, дает максимально плавные и широкие края области, тогда как максимальное значение, обычно 10-12, дает узкий пик/провал на частоте f0.
На картинке ниже показана работа peak-фильтра на частоте 500 Гц с усилением +5 дБ и добротностью 1, 2 и 5.

Low shelf (часто сокращается до «LS», «LSF» или «LSQ» на squig.link), низкочастотный полочный фильтр – функция от частоты (f0), добротности (Q) и усиления (Gain). Линейно изменяет громкость всех частот ниже/левее частоты f0 на значение Gain, при этом крутизна перехода от нормального уровня громкости к модифицированной фильтром регулируется значением Q. Если значение Q ≥ 0,707, то фильтр дает дополнительные нежелательные перегибы.

High shelf (часто сокращается до «HS», «HSF» или «HSQ» на squig.link), высокочастотный полочный фильтр. Полная аналогия low shelf, только изменяется громкость частот выше/правее f0.
Notch/Reject, режекторный, полосно-заграждающий фильтр – функция от частоты f0 и (иногда) добротности Q. Фильтр «вырезает» частоту f0, то есть делает её неслышимой. Фактически, это полосовой фильтр с очень высоким Q и Gain=-∞. В некоторых реализациях Q можно регулировать, и Q имеет тот же смысл и влияние, что и в случае колоколообразного фильтра.
Low pass (часто сокращается до «LPF»), фильтр низких частот – функция от частоты среза (f0) и добротности (Q). Заглушает («срезает») все частоты выше/справа от f0, а Q регулирует плавность среза.
High pass (часто сокращается до «HPF»), фильтр высоких частот – аналог low pass, только регулирует срез всех частот ниже/слева от f0 с добротностью Q.
Кому хочется разобраться с математикой фильтров, рекомендую суперпонятную работу Роберта Бристона-Джонсона RBJ Audio-EQ-Cookbook.
Стандартный подход к эквализации наушников
При использовании параметрического эквалайзера процесс эквализации наушников заключается в подборе типов и параметров фильтров таким образом, чтобы минимизировать разницу между АЧХ исходных (эквализируемых) и целевых наушников (или целевой кривой) в слышимом диапазоне частот.
Стандартных подходов к эквализации наушников может быть два: эквализация на слух или же с опорой на измерения АЧХ исходных и целевых наушников/целевой кривой. Первый подход обсуждать не вижу смысла, а второй обычно реализуется так:
- пользователь находит в интернете график АЧХ имеющихся у него наушников;
- потом находит график АЧХ целевых наушников;
- вручную или автоэквализатором подбирает типы и значения параметров для фильтров;
- применяет полученную эквализацию к своим наушникам.
Почему такой подход почти никогда не работает?
Проблематика стандартного подхода
Первая проблема заключается не в самой эквализации, а в том, как мы измеряем АЧХ наушников. Напомню, что стенд стандарта IEC-60318 (aka IEC711) имеет следующие ограничения: измерения в диапазоне частот от 100 до 10 кГц имеют погрешность от ±0,6 дБ до ±2,2 дБ. То есть до 100 Гц и после 10 кГц стенд не гарантирует вообще ничего в смысле точности измерений (хотя моя практика и показывает обратное).
Если вы плохо понимаете, о чем вообще речь – вот есть мои статьи по теории.
Далее, АЧХ внутриканальных наушников радикальнейшим образом зависит от глубины расположения наушника в симуляторе слухового канала. Стенд стандарта IEC 711 рассчитан на посадку, при которой второй резонанс приходится на 8 кГц (то есть длина слухового канала равна 3 см, формулки я приводил тут в разделе «Про звук»). И при измерении АЧХ замерщики обычно стараются добиваться именно такого погружения наушника, при котором «горб» второго резонанса приходится на 8 кГц. Проблема в том, что:
- Слуховые каналы у людей разные и обычно несколько короче 3 см. И при разработке более прогрессивного стенда B&K 5128 это учли, приняв за среднее 2,8 см (подробнее про стенды – тут).
- Разные наушники имеют разную форму корпуса, которая определяет максимально возможную глубину погружения наушника в ухо. Вне зависимости от того, какова длина слухового канала или какой длины звуковод у наушника.
- В разных наушниках драйвер или группы драйверов находятся на разном расстоянии от сопла звуковода. Получается, что сама по себе глубина посадки наушника ничего не говорит нам о реальном расстоянии от драйвера до барабанной перепонки, которое и будет определять расположение резонансов.
- Разные люди предпочитают разные модели амбушюров, которые, в свою очередь, также влияют на глубину посадки уже вне зависимости от формы или размера корпуса наушника.
Мысль, на самом деле, довольно простая: почти любой внутриканальный наушник можно засунуть в стенд так, чтобы второй резонанс попал в 8 кГц. Но из всех внутриканальных наушников, что я мерил (а это уже больше 140 моделей и 1300 измерений) мне известно всего 3-5 моделей, у которых в моем реальном ухе второй резонанс и правда приходится на эти самые 8 кГц – обычно он сдвинут влево в область 7,0-7,8 кГц. А для TWS-наушников еще дальше, к 6,5 кГц, я писал про это.
Насколько большой может быть разница в АЧХ при изменении глубины посадки?
Давайте посмотрим на примеры. Для ряда наушников к обычным замерам на squig.link я добавил дополнительные, с пометкой «reviewer fit». Как я эти замеры получил:
- Брал наушники и подбирал амбушюры, с которыми бы я эти наушники использовал. Наушники должны садиться в ухо комфортно, но так, чтобы погрузить наушник глубже в слуховой канал мешал бы корпус. Собственно, лично я так наушники обычно и ношу, на максимальной доступной глубине посадки.
- Потом при помощи генератора синуса на слух я находил второй резонанс, а также дополнительные провалы и пики.
- Далее брал стенд и через серию замеров подбирал такие амбушюры, чтобы замер на стенде при попадании в «мой» второй резонанс более-менее повторял все пики и провалы, что я слышу ухом.
То есть «reviewer fit», это график, который с доступной мне точностью отражает мое восприятие звука модели с учетом реалистичной глубины посадки в мое ухо.
Ключевой вопрос: сильно ли отличается такой замер от «стандартного»?
Посмотрим на примеры («зеленый» стандартный замер принят за ось абсцисс, замер «reviewer fit» показан как девиация, красным):
То есть разницы меньше 3 дБ я не видел. А вот максимальная доходила до 9 дБ. И замечу, что мы говорим о различиях не около 16 кГц, где уже ничего не слышно. И не про сверхвысокие частоты от 10 до 15 кГц, где стенд меряет неточно. Нет, разница может начинаться уже с 4 кГц и касаться тех частот, которые буквально определяют характер звука наушников.
Иными словами, когда вы смотрите на «стандартные», выполненные по общей методологии (с «прицелом» второго резонанса на 8 кГц) замеры внутриканальных наушников, вы можете получить представление о характере звука модели, но категорически не можете опираться на эти измерения для эквализации в интервале частот от 3 кГц и выше.
Вторая проблема заключается в том, что при повышении громкости отдельных участков частотного диапазона (при эквализации) повышаются и искажения на этих участках. Насколько мне известно, нет никакой закономерности и тем более линейной зависимости уровня искажений от громкости. Как показывает практика, до некоторого уровня искажения растут по чуть-чуть, а потом резко «подпрыгивают» до неприемлемых значений в 5% и более. Эта проблема частично решается выбором правильной точки совмещения графиков исходной и целевой АЧХ: совмещать надо не по 1000 или по 500 Гц, как это обычно делает squig.link, а так, чтобы большая часть фильтров эквалайзера имела отрицательный или слабо положительный gain, то есть около +4 дБ максимум. (нет, это так не работает, я ошибся)
Условный пример:
Если хочется вытянуть провал на 11500 Гц, то показанное на левой картинке совмещение неверное – тянуть вверх эту частоту придется на 15 дБ. А предложенный справа вариант более «демократичный», ибо там разница на обозначенной частоте составляет всего 9 дБ, то есть сократить разрыв на 3-5 дБ вполне получится.
Но и тут засада: при таком подходе упадет общая (средняя) громкость, её придется компенсировать после эквализации поднятием громкости на источнике, что всё равно повысит общий уровень искажений, хоть и не сильно.
Третья проблема заключается в том, что у некоторых наушников провалы на графике АЧХ обусловлены резонансными явлениями. Такие провалы невозможно «вытащить» наверх простой эквализацией вообще никак.
Четвертая проблема заключается в том, что в реальной жизни мы имеем дело не с математическими моделями, а с хер знает как реализованными эквалайзерами. Особенно это касается массовых моделей наушников. В качестве примера возьмем Sony WF-1000xm5 и в эквалайзере фирменного приложения повысим громкость на 6 дБ на частотах 400 Гц и 6,3 кГц. Получаем (измерения нормализованы относительно АЧХ наушников без эквализации, показанной желтым):

Результат ожидаемый, видим работу полосных фильтров на выбранных частотах с добротностью равной 1,3. Добавляем коррекцию на частоте 2,5 кГц на -10 дБ.

За счет добротности 1,3 нового фильтра потеряли громкость на 6,3 кГц, это нормально, но почему на 2,5 кГц мы имеем -8, а не -10 дБ? И почему точка перегиба в локальном минимуме находится не на 2,5 кГц, а на 2,25 кГц?
Отдельная история связана с абстрактными настройками звука, алгоритмы работы которых вообще не обнародуются производителем. Например, настройка «BASS», отвечающая за коррекцию низких частот. Я бы ожидал от её работы стандартного подхода: низкочастотная полка с добротностью 0,5-0,7 и регулируемым усилением. Или фильтр-колокол с добротностью 0,9 на частоте 85 Гц, как рекомендует RME. Что делает Sony настройкой Clear BASS? Вот такое (значения +5 и +10):

WF-1000xm5 – далеко не самый плохой пример. Обычно чем наушники дешевле, тем более «неожиданные» преобразования звука эквалайзер штатного приложения совершает.
Подробнее о том, какие проблемы могут возникать в конкретных случаях при эквализации наушников, я расскажу ниже в разделах про Moondrop Gravity Rays и EPZ G30.
Это была основная проблематика.
Дальше – мелкие нюансы:
- Характер пиков и провалов после 10 кГц определяется не только длиной, но и другими параметрами слухового канала, а также резонансными явлениями в нем; например, поперечными резонансами. Когда-нибудь я напишу про это отдельно. Суть в том, что достичь полной идентичности того, что вы слышите и замера на стенде, не получится всё равно. А значит, даже пользуясь замерами, не получится добиться полной идентичности звучания разных наушников.
- Негативным фактором остается неидеальная (а в некоторых случаях – откровенно плохая) повторяемость экземпляров в рамках одной модели наушников.
- Как всегда, надо помнить о том, что если вы берете измерения двух моделей наушников, то они должны быть сделаны на одном стенде и желательно одними и теми же руками.
- Если говорить про эквализацию наушников с активным DSP (например, TWS-наушников), там появляются дополнительные «приколы» типа зависимости АЧХ от уровня внешнего шума или громкости, включенного/выключенного активного шумоподавления, и это тоже необходимо учитывать.
Если касаться вопросов эквализации охватывающих наушников, то там придется вспомнить о нюансах их измерений, еще большей вариативности АЧХ в рамках экземпляров одной модели, бóльшим влиянием посадки на звук, радикальной зависимостью измерений от амбушюров и т. д. В смысле эквализации ситуация с охватывающими наушниками еще хуже, но про это надо писать отдельно. Пока можно посмотреть вот этот видос.
«Правильный» подход к эквализации
Исходя из вышенаписанного, несложно описать «правильный» алгоритм эквализации:
- Берете исходные наушники, подбираете удобные амбушюры.
- Выслушиваете на чистом синусе второй резонанс и другие нюансы, характерные для ваших ушей.
- Измеряете наушники на стенде так, чтобы замер был максимально близок к вашему реальному опыту (см. предыдущий раздел).
- Берете целевые наушники и проделываете все то же самое, на том же стенде.
- Приводите полученный на шаге 3 специальный замер исходных наушников к такому же специальному замеру целевых наушников, полученному на шаге 4.
- Поднимаете громкость у эквализированных наушников до комфортного максимума.
- Через измерения на стенде проверяете уровень искажений.
То есть, если коротко, для эквализации вы используете не просто замеры АЧХ, а вот такие специальные их версии (которые в моем сквиге обозначены как «reviewer fit»). С моей точки зрения это пока лучшее, что можно сделать.
И, естественно, это требует наличия измерительного стенда и, главное, понимания того, как им пользоваться.
Идеальный подход
Идеальный подход повторяет подход реальный с той лишь разницей, что при измерении АЧХ наушников вместо симулятора слухового канала стенда вы используете внутриканальные микрофоны, установленные на уровне барабанной перепонки. Фактически речь о том, чтобы исходить из HRTF собственной головы, что позволит значительно уточнить измерения и повысить качество эквализации.
Практические советы
- Наибольшая по количеству замеров наушников база измерений – понятно, Squig.link. Там же есть и наглядный конфигуратор фильтров эквалайзера, который умеет сразу отображать изменения на графике АЧХ выбранных наушников.
- Общепринятый бесплатный софт для Windows – Equalizer APO, но можно взять и Sonar, он дружелюбней в плане интерфейса, а также имеет ряд полезных дополнительных настроек. Оба приложения влияют на звук в рамках всей системы в отличие от, например, плагинов для плеера Foobar.
- В качестве примеров настольных ЦАПов с возможностями параметрической эквализации приведу RME ADI-2 DAC, Fiio K13/15/17/19, Topping D50 III.
- Squig.link имеет автоэквализатор, который автоматически рассчитывает параметры для фильтров выбранного типа. Однако, работает он не очень хорошо: периодически пропускает очевидные расхождения исходной и целевой АЧХ, даже не задействуя при этом все доступные точки. Поэтому я рекомендую подбирать параметры вручную, тем более что это не сильно сложная задача.
- Верх среднечастотного диапазона и высокочастотный диапазон влияют на восприятие звука сильнее по сравнению с нижними частотами. Имею в виду, что не так страшно расхождение на несколько дБ на 80 Гц, как расхождение на то же количество дБ на 4000 Гц, например. Это нужно учитывать, если количество точек эквалайзера ограничено, и приходится выбирать, на каких частотах вносить коррекции.
Внутриканальные наушники Moondrop Gravity Rays
Наушники сделаны на базе модели Moondrop MAY, тут той же формы и внутреннего устройства коробка, такой же кабель (только другого цвета), такой же кейс, та же форма и объем корпусов. Модель не новая, вышла в мае 2025 года.

Кратко о:
- Драйверы: 2 штуки, динамический и планарный.
- Комплект: наушники, кабель Type-C со встроенным DSP и микрофоном, 3 пары силиконовых амбушюров, удлинитель-переходник USB Type A -> Type C, кейс, фиксатор кабеля на одежде.
- Посадка удобная, полностью идентичная модели MAY, средне-неглубокая.
- В Windows через штатный DSP-кабель поддерживается формат вывода звука до 32 бит/384 кГц, микрофон – 24 бита/48 кГц.
- Корпуса пластиковые, краска на внешних накладках покрывается царапинами невероятно быстро.
- Стоимость: ~ 4100 ₽.
Gravity RAYS позиционируются как игровые наушники с очень широкими возможностями эквализации. Фишкой и главным sales-point’ом данной модели является веб-приложение, дающее доступ ко всем настройкам. Есть и приложение под мобильные операционные системы.
АЧХ наушников, если целиться в 7350 Гц второго резонанса, как это слышу я:

Подключаем наушники к ПК, открываем страницу https://hub.moondroplab.tech/ и даем доступ к наушникам. На вкладке «Advanced» видим красивое:

АЧХ наушников в неизменном виде (как намерил производитель), 8-полосный параметрический эквалайзер с возможностью снижения общей громкости, а также выбор моделей слева.
Выбираем в списке желаемую целевую модель, например Moondrop Meteor, нажимаем кнопку AutoEQ и получаем вычисленные параметры фильтров для эквализации, а также скорректированный график АЧХ.

Дальше жмем Write Cfg, эквалайзер сохраняется в DSP кабеля, и вот уже в ушах звук Meteor вместо Gravity RAYS. Как бы.
И импорт/экспорт настроек эквалайзера есть (причем в совместимом со squig.link формате), и размещение настроек в общей онлайн-библиотеке, и пресеты для игр есть. Более того, для разных игр указаны частотные области, использующиеся теми или иными звуками из игры!

Класс?!
Не то чтобы.
И не потому, что забыли про смену цвета графиков, сглаживание, изменение масштаба и еще кучу функций – это понятные и разумные упрощения. Проблема в другом.
Посмотрим внимательно на список пресетов от производителя:

Некоторые пресеты имеют следующие пометки:
- 4195 – имеется в виду Bruel & Kjaer 4128-С Head and Torso Simulator. В его состав входят левое и правое ухо, 4158-C и 4159-C, соответствующие стандарту IEC711.
- 5128 – то ли голова (Bruel & Kjaer 5128-B), то ли HATS (Bruel & Kjaer 5128-C). В любом случае, эти измерения сделаны «по стандарту» 5128.
- 4128 – это Bruel & Kjaer 4128-С Head and Torso Simulator. То есть опять стандарт IEC711.
А еще есть измерения без пометок. Более того, опорное измерение самих наушников Gravity RAYS пометки не имеет (это IEC711, как я понимаю). То есть производитель навалил в базу измерения в двух разных стандартах, а также измерения без указания стандартов, и дал возможность совершенно произвольно комбинировать любые графики. И также отметим наличие измерений охватывающих наушников в этом же списке.
Блестяще, Moondrop! Вот это удобство использования, вот это свобода действий!
Ну и ключевое: посмотрим внимательно на график АЧХ самих Gravity RAYS, который дает нам производитель:

Второй резонанс приходится на 9150 Гц. Чтобы это было правдой, наушники пришлось бы натурально забивать в ухо молотком, настолько глубокой должна быть посадка для такого расположения второго резонанса.
В реальности, при той форме корпусов и нормальной посадке второй резонанс попадет в промежуток 7,2-7,6 кГц, я думаю. Мой личный случай – 7350 Гц:

И еще выше присутствует второй пик, который Moondrop на измерениях подавили путем использования пенных амбушюров – слишком гладкий график на отрезке 100-300 Гц, нет перегибов, характерных для замеров с силиконовыми амбушюрами
Вот и получается, что концепция-то верная, и веб-приложение выглядит модно, и измерения целевых наушников производитель предоставляет, но все это не работает. Ну и на слух, естественно, Meteor или Blessing 3 из Gravity RAYS не получаются: и та, и другая модель у меня есть, я проверил. Хотя можно было даже и не проверять.
Внутриканальные наушники EPZ G30
Относительно новая модель, вышедшая в январе 2026 года и продолжающая линейку G («gaming») компании EPZ. Наушники G10, «наушники с фонариком», были отличные, G20 были хуже G10. И вот – G30.

Кратко про модель:
- Драйверы: 2 штуки, динамический и арматурный.
- Комплект: наушники, кабель Type-C с микрофоном и встроенным DSP, 3 пары силиконовых амбушюров, переходник USB Type A -> Type C, кейс, дополнительный микрофон на штанге.
- Посадка удобная, средняя по глубине.
- В Windows через штатный DSP-кабель поддерживается формат вывода звука до 32 бит/384 кГц, микрофон – 24 бита/48 кГц.
- Корпуса пластиковые, разных цветов.
- Стоимость: ~ 4400 ₽.
Основная аппаратная особенность модели помимо кабеля со встроенным ЦАП – навесной микрофон на штанге, подключающийся к специальному разъёму на кабеле с левой стороны.

Микрофон направленный, то есть ко рту пользователя должен быть обращен той стороной, на которой в белом корпусе проделано отверстие. Однако, на практике микрофон самопроизвольно разворачивается в обратную сторону, от пользователя, а плотности посадки наушникам не хватает для стабильной фиксации микрофона. Как результат, микрофон постоянно съезжает вниз, а левый наушник норовит вывалиться из уха. Наверное, спасли бы дающие более плотную посадку пенные амбушюры, но в комплекте их нет.
В целом, все это ощущается как плохо продуманное решение.
Измерения АЧХ – от производителя (стенд B&K 4128-C, то есть IEC711):

Если целиться в 8 кГц:

Если попытаться повторить реальную посадку:

Ну то есть если говорить только про звук, то за 4400 ₽ можно найти наушники много лучше.
Как и Gravity RAYS, G30 поддерживают работу с веб-приложением, через которое предоставляют пользователю доступ к эквалайзеру и другим функциям. Ссылка: https://peq.szwalkplay.com/login. И уже по одной этой ссылке можно понять, что EPZ использовали решение, поддерживающее приложение Walk Play от компании Shenzhen Tengteng Gaoke Electronic Technology, а внутри с большой вероятностью стоит чип CX31993.
Проходим по ссылке, регистрируемся (без этого никак) и видим интерфейс:

Интерфейс страшненький, переведен на английский далеко не в полном объеме. Справа на вкладке DEF отображается набор пресетов, но они не имеют прямого отношения к рассматриваемой модели. То есть это общие пресеты для приложения Walk Play, они не изменяются в зависимости от подключенного устройства. На вкладке ONLINE доступны загруженные разными пользователями настройки эквалайзера. Но, опять же, это не пресеты для конкретно G30 – это просто общая свалка настроек для всех устройств, которые поддерживают Walk Play. О том, что это пресет для нужной модели, можно догадаться только по названию пресета.
В части эквалайзера доступны 8 точек с выбором из 5 фильтров для каждой. Возможности загружать и визуализировать измерения наушников нет, нельзя импортировать и экспортировать настройки в локальный файл, настройка DAC Filter недоступна.
В целом, приложение позволяет просто формировать и сохранить в DSP наушников (кабеля) настройки эквалайзера, не более. Ну, еще обновить прошивку. То есть для полноценного использования придется брать squig.link, смотреть на графики измерений и подбирать настройки эквалайзера там, а потом вручную переносить их в Walk Play.
Решение функционально куцее. Производитель не проделал никакой дополнительной работы в части пресетов для игр, а просто взял и переиспользовал чужой готовый продукт.
Хороши ли G30 как наушники, из звука которых легко «слепить» что угодно? Нет, потому что привести в порядок такие неровные высокие частоты не получится.
Как сделать «нормально»
«Подержите моё пиво»:
Проектируем многодрайверные наушники так, чтобы весь частотный диапазон был достаточно мелко «нарублен» между отдельными драйверами. Это позволит локализовать рост искажений при попытке тянуть АЧХ вверх на узких отрезках частот. Если хотим сделать игровые наушники – сразу целимся в полностью закрытый дизайн без компенсационных отверстий, a-la Kiwi ears Orchestra/Lite, это позволит радикально улучшить шумоизоляцию, она важна для эффективной соревновательной игры.
При проектировании учитываем следующие требования: уровень искажений на 104 дБ не должен превышать 1% в максимуме, а АЧХ должна представлять собой гибрид Хармана и диффузного поля. Можно просто взять Хармановскую кривую 2019 года с пониженной на 3 дБ нижнечастотной «полкой», небольшим снижением громкости на верхе средних частот и совершенно плоским откликом после примерно 11 кГц. Что-то такое:

Идеальным вариантом стало бы выполнение следующего условия: наушники должны иметь очень стабильную АЧХ относительно глубины посадки. Как у Twistura Sigma или Letshuoer × Gizaudio Galileo, а не как у AFUL Cantor.
В части программного обеспечения делаем следующее:
- Берем популярные модели наушников и проводим отдельные измерения для разной глубины посадки, чтобы второй резонанс приходился на отрезок от 7 до 8 кГц, с шагом 50 Гц. Получается 20 замеров для каждой модели. Можно еще добавить замеры с широкими и узкими силиконовыми амбушюрами, а также «пенками».
- Проделываем то же самое с нашей «базовой» моделью.
- В приложение для эквализации добавляем кнопку, по нажатии на которую пользователь на слух находит второй резонанс. А приложение при выборе целевой модели берет именно тот замер, который ближе всего к выбранной пользователем частоте второго резонанса.
- При сохранении пользовательских пресетов также привязываем их к частоте второго резонанса.
В целом-то все просто.
Дальше – только проектирование и продажа аппаратно-программных комплексов с внутриканальными микрофонами для произведения замеров на каждом конкретном пользователе.
Итого
Я утверждал и продолжаю утверждать, что эквализация звука «не работает».
То есть если говорить о некой корректировке звука наушников «на слух», если говорить про задачи типа «сделать басу побольше» – тут проблем нет. Но если формулировать задачу эквализации именно как изменение звука исходных наушников до полного соответствия звуку целевых наушников, то эта задача пока не решается никак. И проблема, как я показал выше, не в средствах, которыми мы пользуемся для изменения звука (хотя отчасти и в них тоже), а в методологии измерений, на которые мы опираемся.
И даже действительно с умом сделанные устройства, типа CrinEar Protocol Max, которые полностью интегрированы со squig.link, этой проблемы не решают.
Что касается «заточенных» под эквализацию наушников вообще и игровых моделей в частности, тут поле непаханое в смысле того, что и как можно бы сделать. Однако, предположу, что заниматься этим никто не будет в силу очевидного противоречия: игровые модели рассчитаны на нижний ценовой сегмент, а правильное решение задачи эквализации требует больших вложений в RnD и разработку толкового программного обеспечения, что автоматически выведет продукт из нижнего ценового сегмента.
Это и есть ответ на вопрос «почему нет наушников с хорошими пресетами эквалайзера?» – потому что стоить они будут тысяч 30-50 рублей (и это только при по-настоящему массовом производстве), а за эти деньги большинство предпочтет какие-нибудь Mega7, Variations или Meteor в качестве проверенных решений.
Поэтому пока мы имеем бестолковые поделки типа Moondrop Gravity RAYS или EPZ G30, которые не пользуются популярностью и выпадают из дискурса через считанные месяцы после выпуска.
Пока вот так.
Источники
- Välimäki, Vesa; Reiss, Joshua D. All about audio equalization (ссылка)
- JRiver Wiki: Parametric equalizer (ссылка)
- RBJ Audio-EQ-Cookbook (ссылка)
- The History of EQ in the Studio (ссылка)
- Abbey Road: Inside the RS56 (ссылка)
- Operator Adjustable Equalizers: An Overview (ссылка)
- The History Of Pultec And The Storied EQP-1 & EQP-1A (ссылка)
- A Brief History of Equalization (ссылка)
- About Waves Audio (ссылка)
- Linkwitz Lab. Active Filters (ссылка)

























